Quy trình tổng quan tại 1 DN Việt Nam
Quản trị viên
2025-11-12T02:00:14-05:00
2025-11-12T02:00:14-05:00
https://vidoco.edu.vn/tin-tuc/ke-hoach-ngan-sach-tai-chinh/quy-trinh-tong-quan-tai-1-dn-viet-nam-80.html
https://vidoco.edu.vn/uploads/tin-tuc/2025_11/quy-trinh-tong-quang.jpg
VIDOCO ACADEMY | Đào tạo thực tế theo lộ trình dự án
https://vidoco.edu.vn/uploads/logo-ke-toanmau-xanh-ok-03_114_100_1.png
Chủ nhật - 02/11/2025 11:35
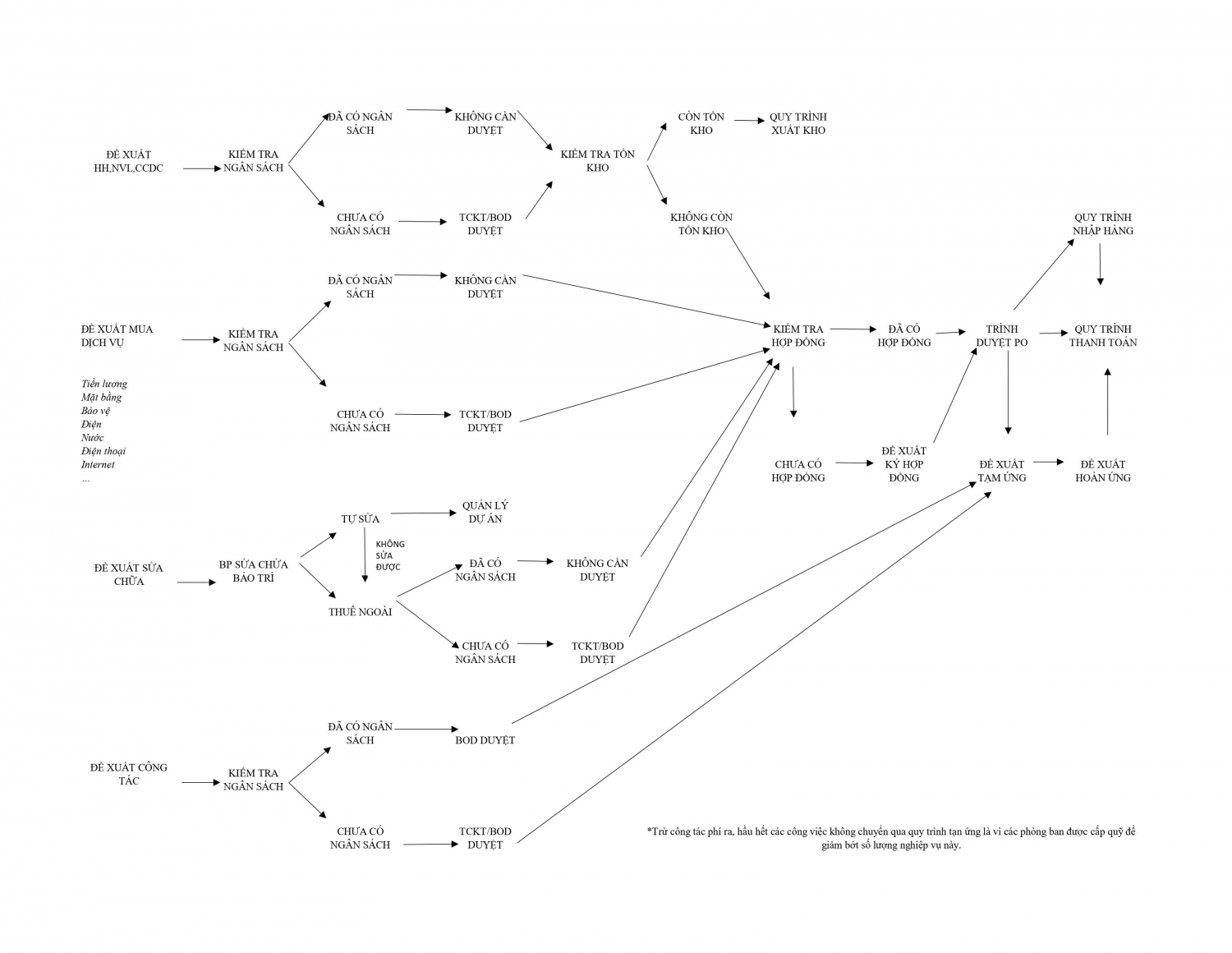
1. QUY TRÌNH TỔNG QUAN
2. Quy trình KIỂM SOÁT NGÂN SÁCH - KHTC